Overview
AirborneAR is an augmented reality app designed to help users visualize the potential risk of exposure to airborne illnesses in any environment, empowering them to take proactive steps to reduce their likelihood of becoming sick.
From a design perspective, the app's primary goal is to not only make users aware of their infection risk but also guide them in making the most effective personal adjustments in their physical surroundings to minimize that risk.
While the initial prototype uses a dataset from the Max Planck Institute focused on Covid-19, the app’s core functionality is adaptable to assess the risk of a variety of airborne diseases across different environments.
From a design perspective, the app's primary goal is to not only make users aware of their infection risk but also guide them in making the most effective personal adjustments in their physical surroundings to minimize that risk.
While the initial prototype uses a dataset from the Max Planck Institute focused on Covid-19, the app’s core functionality is adaptable to assess the risk of a variety of airborne diseases across different environments.
A demo video showcasing the functionality of the Unity prototype, developed for the Android mobile platform.
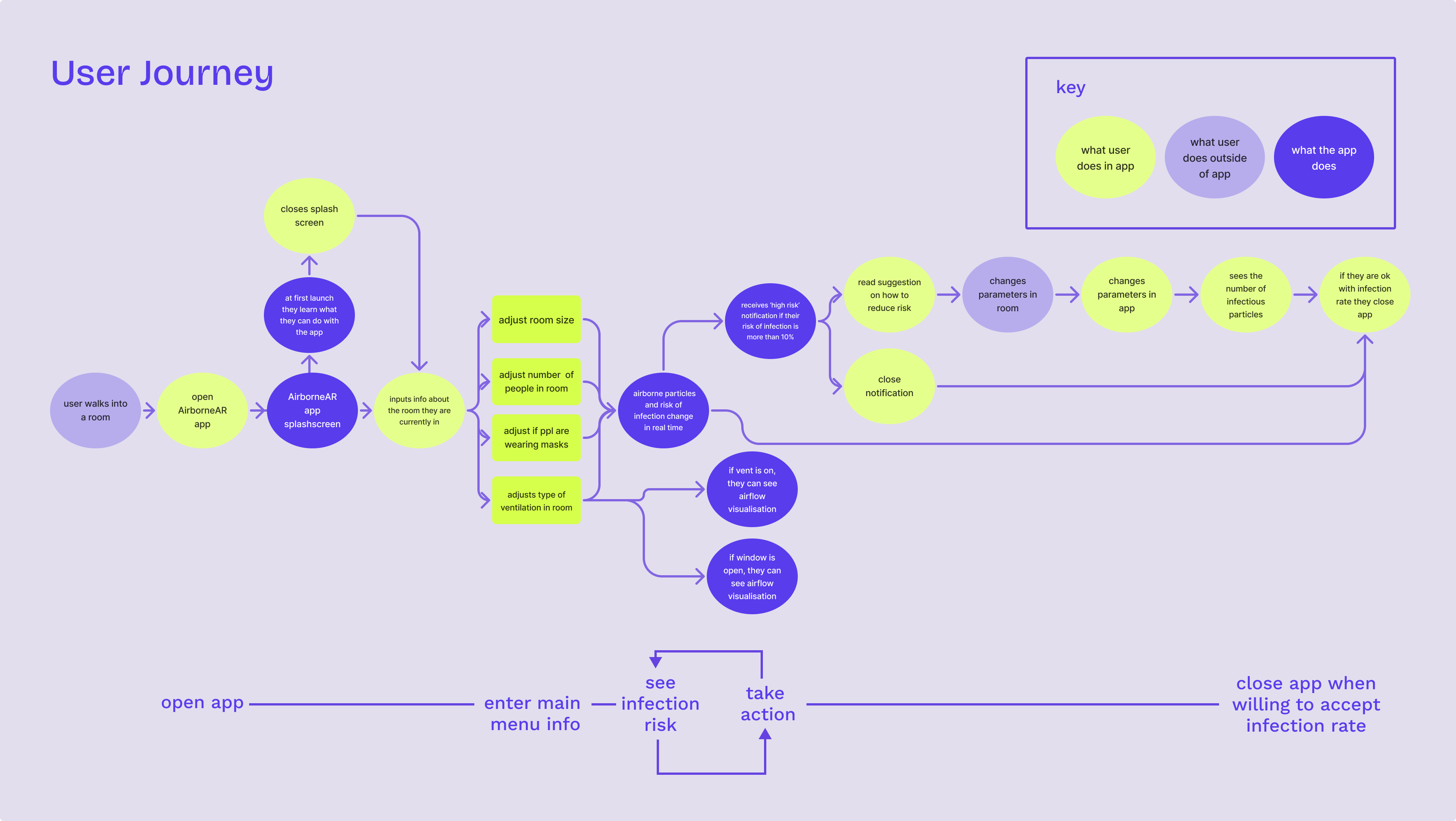
Optimizing Usability for Maximum Impact
From the user's perspective, the app allows you to open it in any room to visualize the concentration of airborne particles. Based on the assessed risk level, the app offers suggestions on actions you can take to reduce exposure. However, it’s ultimately up to the user to decide whether to take these steps or accept the potential risk. Users can then reassess the environment to determine if they’re satisfied with the level of risk or if they choose to leave the room.
Prototyping & Testing with Figma and Unity
The initial wireframe and user flow were created in Figma. After confirming the app's functionality through a series of brief "hallway" tests, I rebuilt the UI using Unity.
Design System & Icon Set
The color purple was chosen collaboratively due to its rich symbolic, psychological, and practical associations with health. While not scientifically linked to physical health, purple holds significant cultural relevance and evokes a calming, soothing effect, making it an ideal choice for the app’s theme.
To complement the app’s unique content, a custom icon set was designed. While there’s potential for further refinement with additional time, the current set effectively served the needs of the prototype, enhancing its functionality and visual appeal.
To complement the app’s unique content, a custom icon set was designed. While there’s potential for further refinement with additional time, the current set effectively served the needs of the prototype, enhancing its functionality and visual appeal.